DIY reflow oven

So I’ve been messing around with SMD component level repair and building for some time, but for more complex boards with things other than discrete components – a regular hot air station just doesn’t cut it. Also when working with 0402 or smaller, they just get blown away.

The solution to all of this, is to get a reflow oven. The bad part? Expensive. The solution? DIY!

I did some research and there are some things you need to look out for:

Read more →

Sea 1612c Remote ATU - bias & mods

So I acquired a SEA 1612C remote ATU for cheap, but without an enclosure. I figured I’d buy my own enclosure anyway, so no big deal.

As I didn’t want to use any remote cable at all, I had a little challenge:

  • I need to give it power. Okay, that can be done via a bias-tee. The tuner isn’t made for it, but can be modified.
  • I need some way to be able to “tune-on-demand”. I settled on a small Arduino Nano, but will eventually do this via a ESP8266 (I can remote control it via WiFi then)

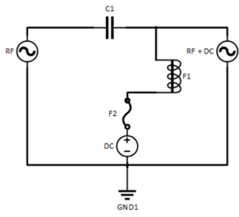
So what is a bias tee? It’s actually no more than a handful of components: a couple capacitors, some ferrite to make a choke, and some nuts, bolts, sockets.. and a fuse. You double up these components to make one for the other side as well.

So what’s it look like? Well, see below. C1 in my case is 2x 10nF – 3kV capacitors (in parallel – so 20nF in total). F1 is a Ferroxcube 4C65 ferrite, wound with about 30 turn of magnet wire. It makes a nice 3-30MHz choke when testing it with a Vector Network Analyzer. F2 is a 3A fuse.

Read more →

Yaesu FT-450 - SDR Panadapter & SDR-Console

I was recently gifted a SDRPlay RSP1 (thanks again ON3HVP!) and have wanted to install an RF-tap for a long time in my FT-450.

Now, there’s a couple of ways you can do this:

  • Get an extra RX antenna (duh..)
  • Tap at the antenna port (but you’ll need to disconnect on TX)
  • Tap at the RX circuitry
  • Tap at the IF (in case you’re using an RTL-SDR which doesn’t handle HF too well..)

In our case, we’ll tap at the RX circuitry. It doesn’t see any TX power, so it’s all safe. There’s one caveat: you can’t just solder an extra wire and be done with it. If you connect an extra cable and receiver; you’ll load this stage down, causing your receiver to be less sensitive. Not something we want on HF!

Enter a great little board by G4HUP (who is sadly an SK at the time of writing…). The board Dave designed is essentially a high-impedance buffer. So it avoids loading down the RX section, while making sure it has adequate power to drive the input of the RSP1.

Seeing we want the full spectrum delivered to the RSP1 – I chose the “PAT V”-board: no filtering, straight from RX on the transceiver; to the RSP1.

Here’s how it’s all connected:

Read more →